aerial photo of the campus in the fall season

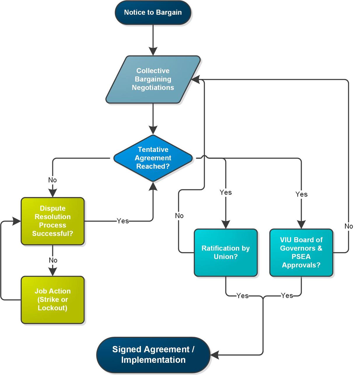
Collective Bargaining Process

Collective bargaining is the process through which the university and a union representing employees negotiate the terms and conditions of employment. These discussions aim to reach a mutually acceptable collective agreement that outlines wages, benefits, working conditions, and other employment matters.

Negotiations typically begin with both parties exchanging proposals. Bargaining sessions are then held to discuss and refine these proposals until an agreement is reached. The process is governed by good faith negotiations and established labour laws. Once a tentative agreement is reached, it must be ratified by the union membership, the University's governing body, and the Post-Secondary Employers' Association (PSEA) (see Role of PSEA). 

Negotiations conclude when both parties reach a tentative agreement that is ratified by the union membership, the University's governing body, and PSEA. The agreement then becomes the new collective agreement governing terms of employment until it is renegotiated. 

If a collective agreement expires before a renewal agreement is reached, its terms and conditions generally remain in effect until a new agreement is negotiated and ratified. 

Definitions on the collective bargaining process

  • Notice to bargain: Union notifies the employer they wish to start the bargaining negotiation process.
  • Collective Bargaining Negotiations: the stage where the union and the employer present and discuss their proposals for changes to the collective agreement.
  • Job Action (Union): a temporary action (such as a slowdown or strike) by workers.
    • Strike: occurs when employees collectively withdraw their services. Strike and Lockout are both lawful job actions regulated by the provincial labour laws.
    • Strike Vote: is a formal process in which union members vote on whether to authorize their union to take strike action. A majority in favour gives the union the legal ability - but not the obligation - to call a strike.
    • Call a Strike: a union may legally strike after bargaining reaches impasse, mediation has concluded, a strike vote has been held and approved by the membership, and notice has been provided under the Labour Relations Code.
  • Job Action (Employer): a temporary action (such as a lockout) by the employer.
    • Lockout: occurs when the employer prevents employees from working. Strike and Lockout are both lawful job actions regulated by the provincial labour laws.
  • Mediation: a voluntary process occurring when a neutral third party assists the two sides in reaching a collective bargaining agreement.
  • Tentative agreement: If an agreement is reached in collective bargaining negotiations between the University and the Union, it is called a Tentative Agreement because it is not put into effect until each side has ratified (or voted to approve) it.
  • Ratification: is the process by which members of the bargaining unit vote to accept or reject the terms of the collective agreement that the university and union have negotiated.
  • VIU Board of Governors and PSEA for approvals: the collective agreement must be submitted to the VIU Board of Governors and PSEA for approval before it is implemented. PSEA is the bargaining agent for VIU. (Visit Role of PSEA to learn more).
  • Finalized Agreement: the agreement takes effect once the union, the University, and PSEA have ratified it. The effective date is the date it received final approval. Some articles and benefits may apply retroactively, depending on the terms negotiated.
  • Implementation (Signed Agreement): the agreement has received approval from PSEA and has been ratified by the Union membership. The ratified agreement is signed by PSEA, VIU, and the Union.

From the notice to bargain to a signed agreement, the collective bargaining process can taken many turns. Below is an example of how we move through the bargaining process and the key stages along the way.

alt=""